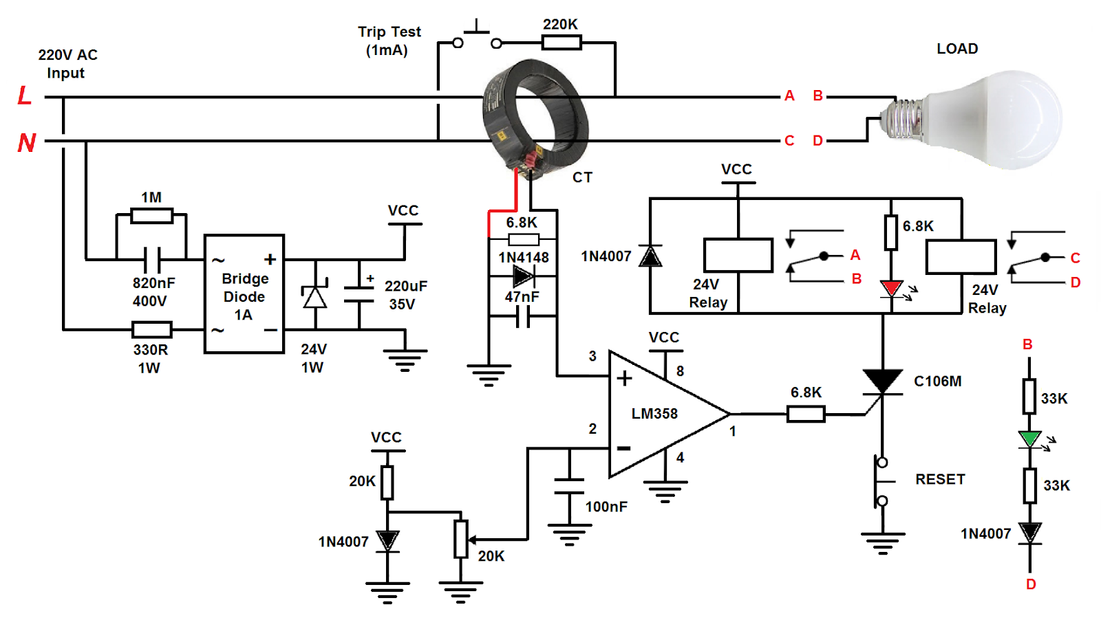
This circuit is an RCD Circuit to Protects the Human Against Electric Shock.
It has high sensitivity (1mA).
Parts List:
IC LM358
SCR C106M
Red LED
Green LED
Potentiometer 20K
Relay 24V (2pcs)
Diode 1N4007 (3pcs)
Diode 1N4148
Diode Bridge 1A DB107
Zener Diode 24V 1W
Capacitor 820nF 400V
Capacitor 100nF
Capacitor 47nF
Capacitor 220uF 35V
Resistor 330R 1W
Resistor 33K (2pcs)
Resistor 6.8K (3pcs)
Resistor 20K
Resistor 220K
Terminal Connector HB-9500 (2pcs)
Normally Open push button switch
Normally Closed push button switch
Circuit:
Reset switch is Normally closed switch
Video:




