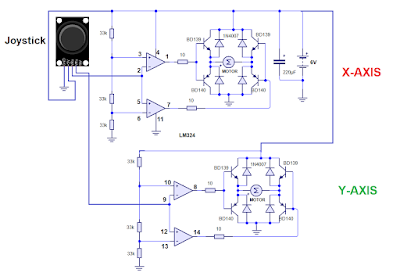
By using this circuit you can control two Servo motors (or other DC motor types) by using a joystick without using Arduino or any other Microcontroller !
Parts list:
IC LM324
Servo motor (two pcs)
Resistor 33K (6pcs)
Resistor 10R(4pcs)
Diode 1N4007 (8pcs)
Capacitor 220uF (2pcs)
Joystick
Transistor BD139 (4pcs)
Transistor BD140 (4pcs)
IC Socket
Circuit:
Video:
In following video you can see how this circuit works




